单位网站信息管理系统适用于集团以及大型企事业单位,可以实现下属单位或直属单位统一管理,支持PC/移动端快速建站,让管理更方便。
平台功能介绍:
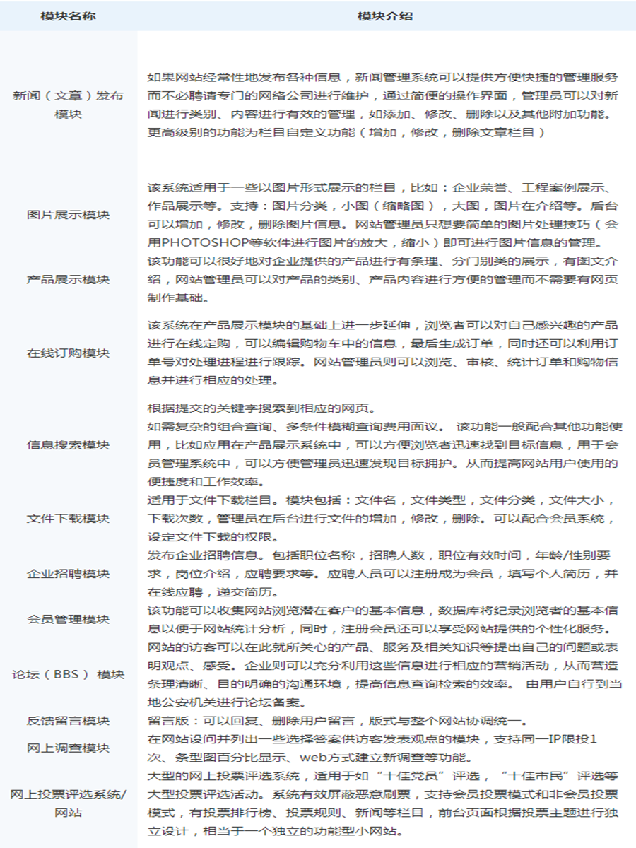
平台包括首页、新闻发布、图片展示、产品展示、在线订购、信息搜索、文件下载、企业招聘、会员管理、论坛、反馈留言、网上调查、网上投票评选等功能模块。
核心功能之一,分为我的站点和域名管理。我的站点可以管理站点名称、备案号、标题、关键词、图片、描述等信息,域名管理可以对平台的域名进行统一管理;

| 交付方式 | License | 版本 | V3.0 |
| 操作系统 | Android/Unix/其他/iOS/windows桌面端/linux桌面应用 | 适配语言 | 中文 |
| 上架日期 | 2023-11-06 18:46:36 |