软件介绍
|
|
|
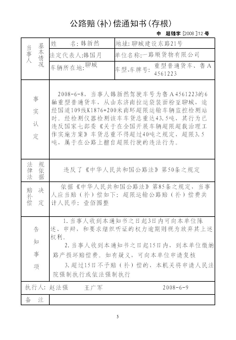
《交通执法文书管理系统》是一套完整精致且集基本信息、案件录入为一体的管理系统。其中基本信息包括:基础信息录入、执法人员录入。案件录入包括“处罚不卸货赔补偿文书”、“处罚不易卸货文书”、“处罚卸货赔补偿文书”、“处罚卸货文书”、“处理文书”、“大件运输”、“赔补偿文书”每个文书下都有相对应的文书报表,文书报表即可单个打印也可整套打印。 本站提供免费的下载试用,详细的可以到:http://www.inmis.com查看;该软件购买之后将提供终生的免费升级、免费技术支持、免费售后服务。如有任何问题您可以随时和我们联系,联系电话:0635-8386265(销售部)0635-8386255(技术部) |



窗口展示



报表展示


| 交付方式 | 镜像 | 版本 | V3.0 |
| 操作系统 | windows桌面端 | 适配语言 | 中文 |
| 上架日期 | 2023-11-07 09:16:09 |