党建宝平台是一个党建咨询无界触达,党建数据全量掌握,党建工作体验全面提升。可广泛应用于政府、企业的党建室和党员活动室,专注于党建成果的展示汇报,为党员提供一个全新的互动式学习平台。

学习标准化、规范化
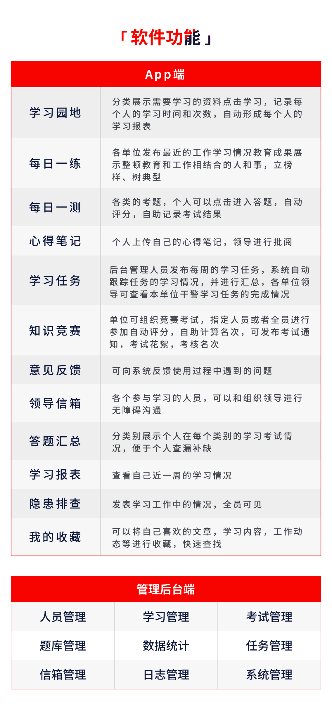
组织部门可以发布学习资料,通过学习任务及考核任务发布工具,实时检验所属干警的学习和掌握情况,查漏缺补,快速调整学习指导方案,达到更好的学习效果。
学习时间人性化安排,充分利用广大人员的碎片化时间
系统可以针对学习任务,进行分次学习时间记录,随时随地进行学习考试练习,保证广大人员可以在工作的闲暇时间,完成学习任务,实现工作、学习两不误。
无障碍沟通
广大人员可以在学习过程中,通过领导信箱和组织领导进行沟通学习和工作中遇到的问题及想法,同时也便于及时掌握底层人员的心态想法,更加有利于整体学习整顿工作的开展。
| 交付方式 | License | 版本 | V1.0 |
| 操作系统 | Android/iOS/windows桌面端/linux桌面应用 | 适配语言 | 中文 |
| 上架日期 | 2023-11-07 09:49:02 |