U9cloud产品定位:聚焦大中型离散制造企业,提供基于云+端深度融合的、全面一体化整体解决方案,助力中国制造企业构建全球管控一体化平台,支持集团企业组织变革和模式创新、实现跨地区内外部产业链协同、构建精益化敏捷制造体系、落地阿米巴经营激活组织活力,助推制造业与互联网深度融合,赋能企业管理升级、数字化智能化转型!

U9cloud产品价值定位:服务大中型离散制造企业数字化智能化转型,提升企业核心竞争力。

U9cloud产品目标客户:大中型离散制造企业。组织形态包括:单法人、多核算主体企业;多组织、多法人、多工厂集团型企业;多语言、多地点国际化企业。

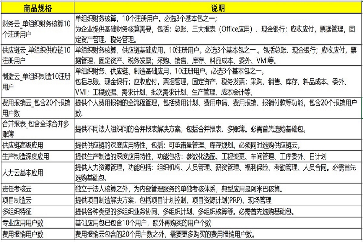
商品规格说明:
| 交付方式 | SaaS | 版本 | V202105 |
| 操作系统 | windows桌面端 | 适配语言 | 中文 |
| 上架日期 | 2023-11-07 10:27:50 |