安识科技高级渗透测试服务是依靠安识科技专家们多年的安全攻防实战技术能力和项目管理经验,帮助客户发现尽早安全问题,提供安全解决方案,保障用户业务体系安全。
专业的安全团队,10多年的实战渗透经验,亲自帮你诊断系统的脆弱点。
完全模拟黑客的行为,项目进度实时可控,对客户目标系统(网站web,h5,app)进行深度渗透测试,发现系统最脆弱的环节、漏洞及风险,并给出修复意见形成专业报告,帮助客户真正解决安全问题,帮助管理者知道自己网络所面临的问题。
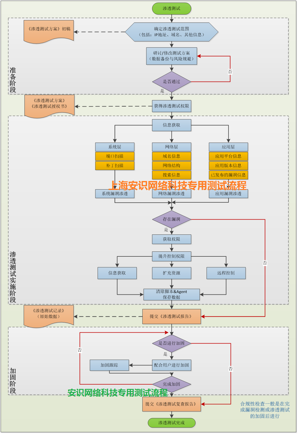
主要测试流程如下:

1.专业的安全团队,10多年的实战渗透经验,亲自帮你诊断系统的脆弱点。
2.测试技巧全面:常规漏洞、系统漏洞、业务逻辑漏洞、安全运维配置漏洞、社会工程学等。
3.公司合同保障,团队安全可信,项目进度实时可控。
4.深度渗透测试,全面覆盖客户目标系统(网站web,h5,app)
5.输出专业详尽的服务报告,全方位提供专业修复意见。
6.7*24小时技术支持。
采购安识科技高级渗透测试服务:
联系电话:021-33328652
邮箱:hi@duoyinsu.com
| 交付方式 | 人工服务 | 版本 | V2021 |
| 操作系统 | Android/Unix/其他/iOS/windows桌面端/linux桌面应用 | 适配语言 | 中文 |
| 上架日期 | 2023-11-07 16:30:33 |