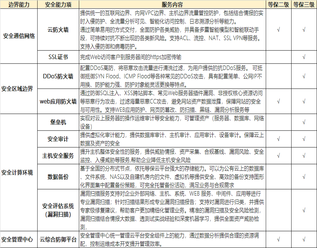
产品描述:软通动力等保云平台,以安全平台+安全合规专家的服务形式,为客户提供一站 式等保咨询整改服务。作为全国分布式 SaaS 云安全平台,集成业界最全的安全组件,涵盖 DDoS/CC 防护、云防火墙、Web 应用防火墙、堡垒机、主机防护、漏洞扫描、数据库审计、 日志审计、数据备份等安全组件及服务。基于“企业安全能力框架 IPDRC”安全理念进行设计,通过云计算平台和 K8S 系统构建,为企业业务提供完善先进的安全运营能力,接入后完全满足等保 2.0 相关要求。
产品功能:
⚫ DDoS 防护:提供 T 级别的 DDoS 攻击防护能力
⚫ 云防火墙:提供访问控制(ACL)、入侵防御(IPS)、网络防病毒、APT 威胁检测等功能
⚫ WEB 应用防火墙:提供 WEB 入侵防御、CDN 加速、网页防篡改、SSL 证书、智能 DNS 等功能
⚫ 主机防护:提供资产管理、安全事件、病毒木马、合规基线、文件监控等功能
⚫ 漏洞扫描:提供主机漏洞扫描、WEB 漏洞扫描功能,支持导出报告
⚫ 安全审计:提供数据库审计、主机审计、应用审计、设备审计功能
⚫ 堡垒机:提供资产管理、账户管理、运维审计等功能
⚫ 安全监控:提供监控、告警、通知等功能
⚫ 数据备份:提供异地数据备份功能
核心优势:
⚫ 功能丰富:多种安全组件满足用户在等保建设过程中所需的各类安全防护需求。
⚫ 配置灵活:安全组件能够持续更新和扩展,为用户持续提供全方位的防护。
⚫ 管理统一:安全组件通过内部网络通讯联动,出现安全事件时可快速做出响应。
⚫ 部署快速:采用 All In One 的设计理念,缩短安全服务的交付周期
⚫ 一站式服务:一站式合规检测服务,覆盖等保 2.0 检测、隐私合规检测、安全合规检测、等保过检加固。
套餐介绍:

| 交付方式 | 人工服务 | 版本 | V1.9 |
| 操作系统 | Android/Unix/其他/iOS/windows桌面端/linux桌面应用 | 适配语言 | 中文 |
| 上架日期 | 2023-11-07 16:31:06 |