托管服务范围:
帮助客户管理好托管的设备,设备巡检;远程开/关机;网线插拔等。客户设备及人员进出月报;更换磁带等介质服务;机柜用电报告;设备上架;网络汇接(Meet-Me-Rack);网络监控;设备监控。
特定场地服务:
办公座席;代申请电话;笼区建设;设备迁移;域名解析;IP备案; ICP代申请。
数据中心运维托管目标:
全面完善的服务保证
>系统全面的售前、售后咨询;一站式解决方案
>与用户签订电信标准的服务品质协议
> 7x24小时的客户热线服务
> 7x24小时的网络连接状况监控、服务器运行状态监测及流量监测
>为每个用户提供指定的客户服务代表
>定时定期对客户进行各种形式的回访
>客户设备及网络连接发生意外情况时,及时以最快的速度协助用户排除故障
>第一时间响应客户投诉,最高效地解决用户问题
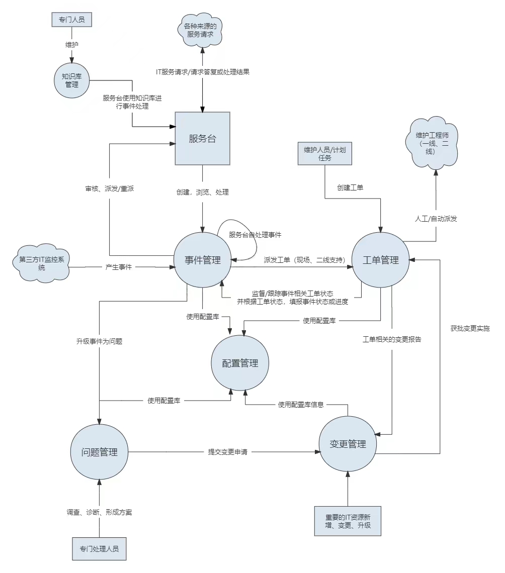
运维服务工作流程图:

SLA服务管理制度规范
服务时间
(1)在5*8 小时工作时间内设置由专人职守的热线电话,接听内部的服务请求,并记录服务台事件处理结果。
(2)在非工作时间设置有专人7*24 小时接听的移动电话热线,用于解决内部的技术问题以及接听7*24 小时机房监控人员的机房突发情况汇报。
(3)服务响应时间:
| 故障级别 | 响应时间 | 故障解决时间 |
| I级:属于紧急问题;其具体现象为:系统崩溃导致业务停止、数据丢失。 | 10分钟,30分钟内提交故障处理方案 | 3小时以内 |
| II级:属于严重问题;其具体现象为:出现部分部件失效、系统性能下降但能正常运行,不影响正常业务运作。 | 10分钟,30分钟内提交故障处理方案 | 6小时以内 |
| III级:属于较严重问题;其具体现象为:出现系统报错或警告,但业务系统能继续运行且性能不受影响。 | 10分钟,30分钟内提交故障处理方案 | 12小时以内 |
| IV级:属于普通问题;其具体现象为:系统技术功能、安装或配置咨询,或其他显然不影响业务的预约服务。 | 10分钟,2小时内提交故障处理方案 | 24小时以内 |
| 交付方式 | 人工服务 | 版本 | V1.0 |
| 操作系统 | 其他/windows桌面端/linux桌面应用 | 适配语言 | 中文 |
| 上架日期 | 2023-11-07 21:28:01 |