首页
软件市场
资讯&培训
数字化顾问
关于我们
首页
软件市场
资讯&培训
数字化顾问
关于我们
登录
点评软件
首页
软件市场
ICP-小程序.APP备案_ICP-APP-小程序备案加急服务
ICP-小程序.APP备案_ICP-APP-小程序备案加急服务
(0)
技术支持
厂家:
云擎技术(广州)有限公司
访问官网
商品详情
规格定价
用户案例
服务支持
用户评价
用户问答
商品详情
商品参数
交付方式
人工服务
版本
V1.0
操作系统
Android/Unix/iOS/windows桌面端/linux桌面应用
适配语言
中文
上架日期
2023-11-07 21:41:40
商品介绍
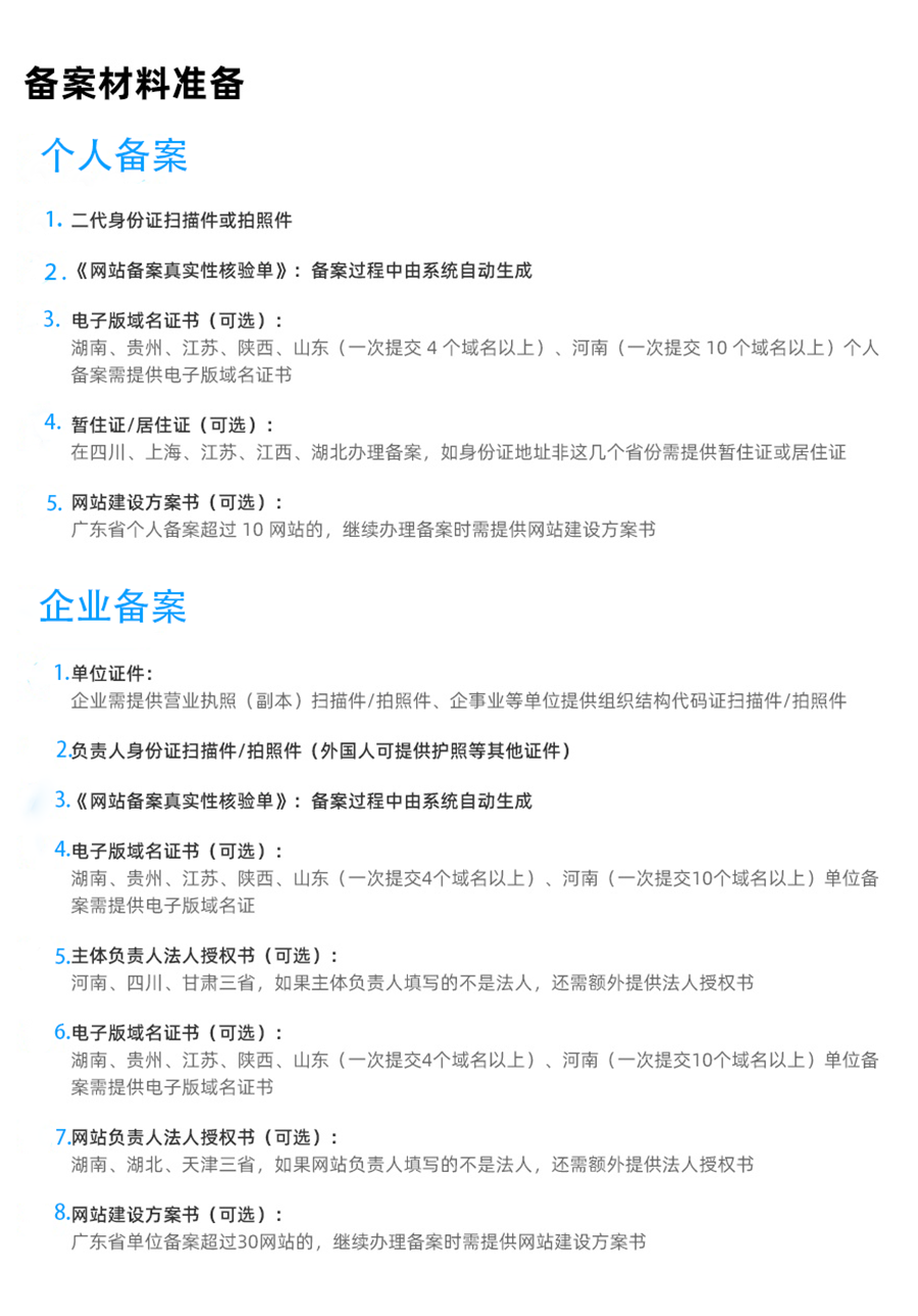
ICP网站备案是根据国家法律法规需要网站的所有者向国家有关部门申请的备案 APP备案这是工信部对智能手机平台实行的一种规范化管理,以保证用户更安全地使用移动互联网。 小程序备案基于应用软件开放平台接口开放的,用户无需安装即可使用的程序
规格定价
购买方式
按次
用户案例
服务支持
使用指南
云擎技术小程序、APP、ICP备案使用指南.docx
下载
软件文档
平台支持范围
售后服务时间:
8:00-22:00
售后服务内容:售后内容xxx
通用客服电话:17761229166
服务邮箱:liy@saruan.net
用户评价
0条点评
0
写点评
5星
0
4星
0
3星
0
2星
0
1星
0
用户问答
有疑问快问商家吧~
提问
最近发布产品
屹企汇电子画册
(0)
厂家:
李左
飒软b2c电商系统php版本
(0)
砍价
拼团,分销,优惠劵,秒杀,抽奖,积分商城等功能
厂家:
李左
飒软B2C商城Java版本
(0)
秒杀
砍价
拼团
门店核销
优惠劵
分销
积分系统
大转盘抽奖
厂家:
李左
Sedge OdooERP
(0)
定制建站
厂家:
深圳市轩哲科技有限公司
一体化营销云DM Hub
(0)
数据采集
信息化管理
数据监测
智慧零售
零售管理
厂家:
上海欣兆阳信息科技有限公司