首页
软件市场
资讯&培训
数字化顾问
关于我们
首页
软件市场
资讯&培训
数字化顾问
关于我们
登录
点评软件
首页
软件市场
伊登魔方CRM平台
伊登魔方CRM平台
(0)
信息化管理
数据库管理
数据系统
厂家:
深圳市伊登软件有限公司
访问官网
商品详情
规格定价
用户案例
服务支持
用户评价
用户问答
商品详情
商品参数
交付方式
License
版本
V1.0
操作系统
Android/Unix/iOS/windows桌面端/linux桌面应用
适配语言
中文
上架日期
2023-11-06 11:58:18
商品介绍
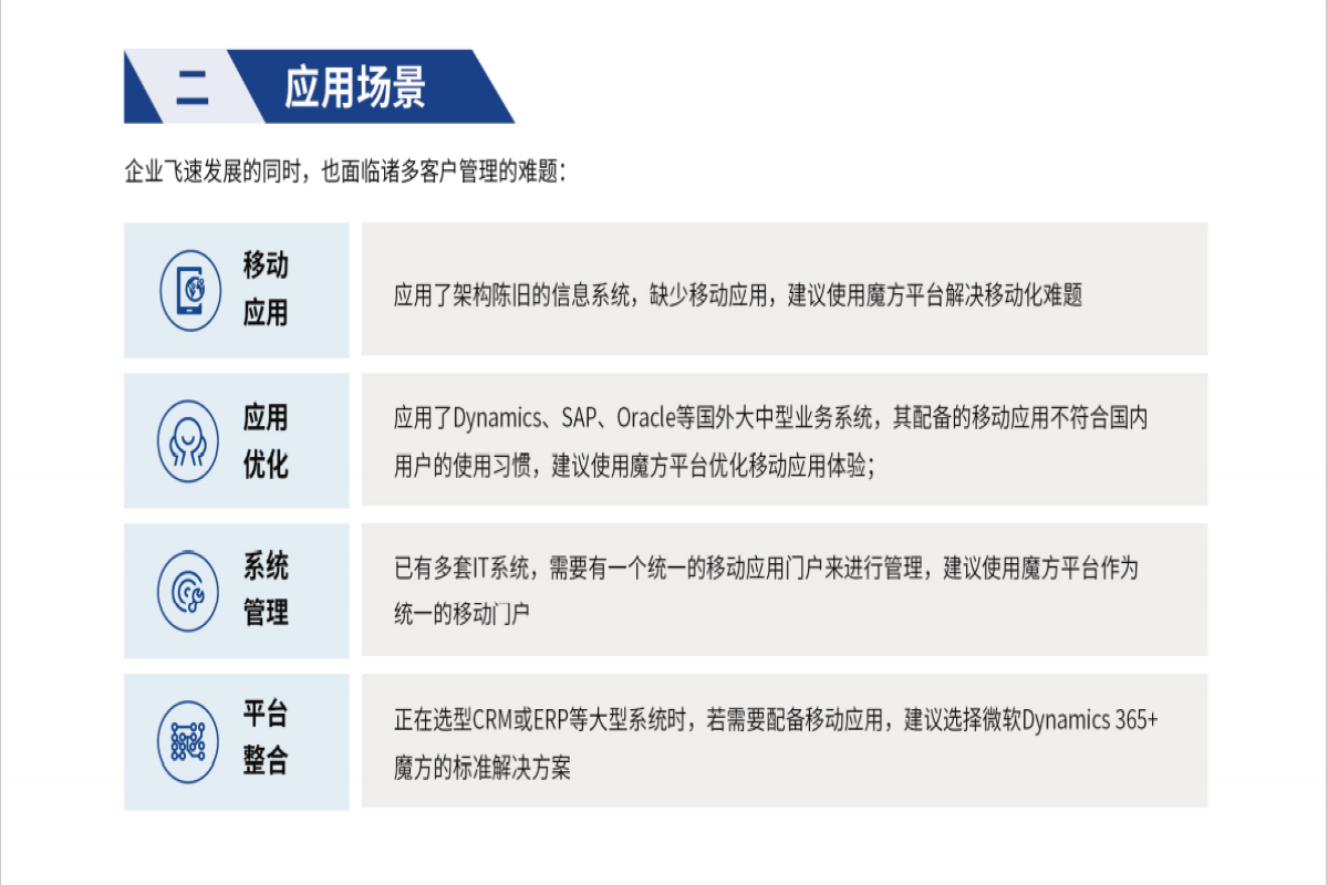
伊登魔方CRM平台是伊登自主研发,具有知识产权的一套平台系统,它允许客户方管理员通过配置方式快速发布前端应用。提高工作效率,提升运营能力。
规格定价
购买方式
按年
用户案例
服务支持
使用指南
伊登魔方操作指南V1.8.docx
下载
软件文档
平台支持范围
售后服务时间:
8:00-22:00
售后服务内容:售后内容xxx
通用客服电话:17761229166
服务邮箱:liy@saruan.net
用户评价
0条点评
0
写点评
5星
0
4星
0
3星
0
2星
0
1星
0
用户问答
有疑问快问商家吧~
提问
最近发布产品
屹企汇电子画册
(0)
厂家:
李左
飒软b2c电商系统php版本
(0)
砍价
拼团,分销,优惠劵,秒杀,抽奖,积分商城等功能
厂家:
李左
飒软B2C商城Java版本
(0)
秒杀
砍价
拼团
门店核销
优惠劵
分销
积分系统
大转盘抽奖
厂家:
李左
Sedge OdooERP
(0)
定制建站
厂家:
深圳市轩哲科技有限公司
一体化营销云DM Hub
(0)
数据采集
信息化管理
数据监测
智慧零售
零售管理
厂家:
上海欣兆阳信息科技有限公司