价格信用系统提供机关、事业单位、企业、经营户、个人的违法记录,行政处罚,不正当价格行为,诚信建设,收费公示明码标价信息管理查询。
核心功能:对机关、事业单位、企业、经营户、个人的违法记录,行政处罚,不正当价格行为,诚信建设,收费公示明码标价信息统一管理。
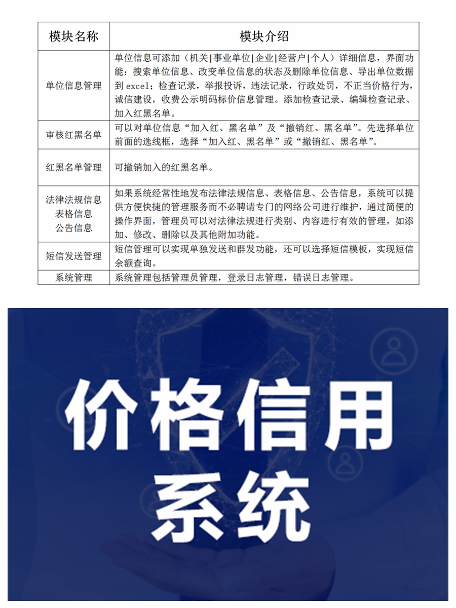
系统功能介绍:
系统包括:单位信息管理、审核红黑名单、红黑名单管理、法律法规信息、表格信息、公告信息、短信发送管理、系统管理等功能模块。

| 交付方式 | License | 版本 | V1.0 |
| 操作系统 | Android/Unix/其他/iOS/windows桌面端/linux桌面应用 | 适配语言 | 中文 |
| 上架日期 | 2023-11-06 12:01:40 |