产品亮点:

基于华为云服务模式的大数据洪水预报技术是架构在华为云平台上,通过气象、水文、GIS(地理信息系统)、RS(遥感)、大数据分析处理及计算机网络技术等多行业深度融合应用的结果,是一个基于华为云服务及大数据分析的通用洪水预报预警预报服务。
1、 解决无资料地区的通用洪水预报模型
通过多种渠道获取全国乃至全球范围内的多元气象水文、地形地貌、土壤植被、土地利用、遥感、水利工程、历史洪涝灾害、社会经济等多行业数据,应用大数据分析处理系统,基于多元数据分析计算不同下垫面条件下气象、水文、土壤等物理特征参数,利用自主研发的EC水文模型分析计算任意河流断面或节点的径流过程,解决了无资料地区的洪水预报问题。
2、覆盖范围广、计算速度快
将全国划分为19个区域52万条山洪小流域670万个计算断面,每15分钟完成一次全国范围的洪水预报(传统方式需要1个小时),实现了全国大部分地区的洪水预报服务。
3、洪水预见期长
实现与气象预报数据的无缝连接有效的增加了洪水预见期的长度,提供实时洪水预报以外,还提供了未来2小时的短临洪水预报及未来72小时的洪水趋势预报。同时结合气象中长期降水预报还能够提供中长期来水预报,为水库、水电站用户提供决策支持。
4、建设成本低、无需维护
这种大范围、大规模、精细化的洪水预报快速计算及华为云服务的模式,对于用户而言没有高额的建设运行维护费用,只需要通过互联网即可登录使用。
5、气象数据的来源权威机构
气象数据全部来源于国家气象局,具有权威性。
功能介绍:
本产品融合气象水文、地理信息、水利工程等数据,通过大数据与人工智能技术,基于华为云平台,提供水库、水电站洪水预警预报服务,服务包含山洪快速预警、中长期来水预报及气象服务等服务内容。
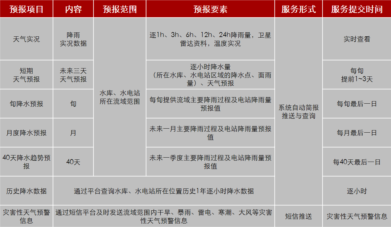
1、气象预报服务

2、山洪等级预警及中长期洪水预报服务
| 交付方式 | License | 版本 | V1.0 |
| 操作系统 | windows桌面端 | 适配语言 | 中文 |
| 上架日期 | 2023-11-08 11:58:19 |