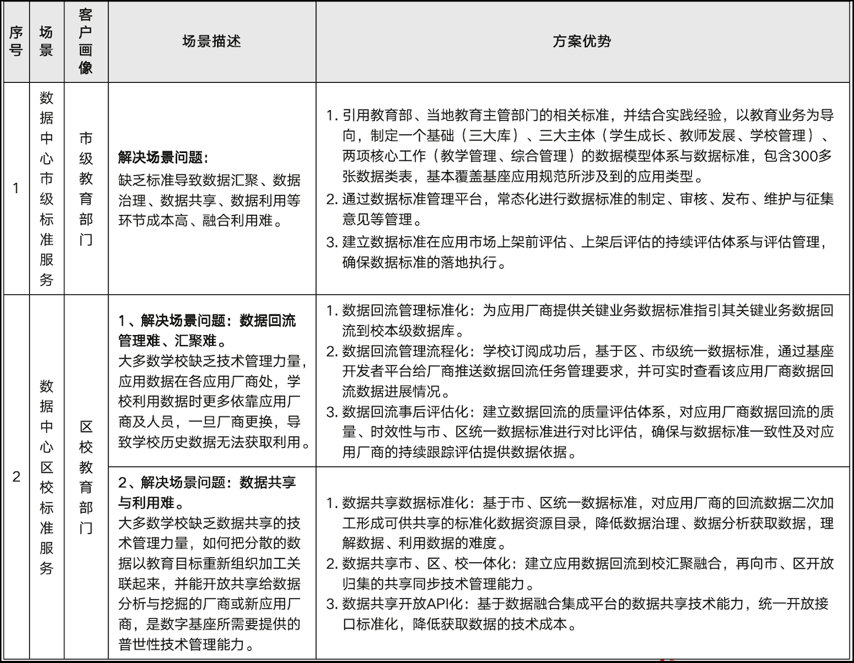
教育数字基座数据中心套件,基于华为数据融合集成平台(Roma),为基础教育市区校三级用户及应用开发者提供数据标准管理、基于标准的数据结构评估、基于标准的应用数据回流管理、基于标准的数据共享交换管理及数据资产统计管理等数据管理功能;同时提供基于标准的数据治理服务。
通过以上管理功能,各级管理员可以掌握各应用的业务数据结构信息及对比数据标准的评估结果,并对业务数据回流信息的评估和最终实际回流数据的情况进行跟踪;实现了数据共享API接口的查询、申请、审核、调用和统计等功能的全部流程管理。通过资产概览,实现了各级数据仓库数据资产的可视化监管。
产品特点

详细功能

购买说明
① 数据中心套件:包括数据管理、数据标准管理、资产管理;
② 标准数据服务:(1)标准数据集成服务,包括数据标准服务、数据治理服务、数据仓库服务、数据API服务、数据质量服务;(2)标准数据分析服务,根据用户职能和级别,提供区统筹校标准数据分析服务、区本级标准驾驶舱服务和市本级标准驾驶舱服务。
| 交付方式 | License | 版本 | V1.0 |
| 操作系统 | Unix/windows桌面端/linux桌面应用 | 适配语言 | 中文 |
| 上架日期 | 2023-11-08 15:56:00 |